Stochastic geometrically exact beam: Continuous-time geometric principles and variational discretizations

1School of Mathematics and Statistics, Beijing Institute of Technology 2School of Advanced Manufacturing and Robotics, Peking University

Abstract

Geometrically exact beams naturally arise in physical phenomena and engineering practice for modeling flexible structures, such as soft robotic manipulators and DNA structures. To the best of our knowledge, there appear to be no geometric integrators for the stochastic geometrically exact beam in a stochastic variational formulation. In this paper, we introduce variational principles for the dynamics of the stochastic geometrically exact beam, in both continuous- and discrete-time settings. By introducing stochastic perturbations from two variational viewpoints, we derive the stochastic differential equations of motion under the framework of Hamel's formalism. The resulting two structure-preserving stochastic geometric integrators simultaneously discretize time and space in a parallel manner, which provides a distributed computational approach to solve the stochastic dynamics of the beam system. In particular, the proposed integrators are shown to be stochastic extensions of the well-known deterministic staggered leapfrog scheme for the wave equation, and also stochastic extensions of Yee's scheme for spatially one-dimensional computational electromagnetism. Numerical results are shown to demonstrate the effectiveness of the proposed approaches.

Geometrically Exact Beam

Continuous-Time Variational Formulations

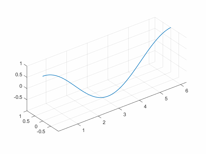
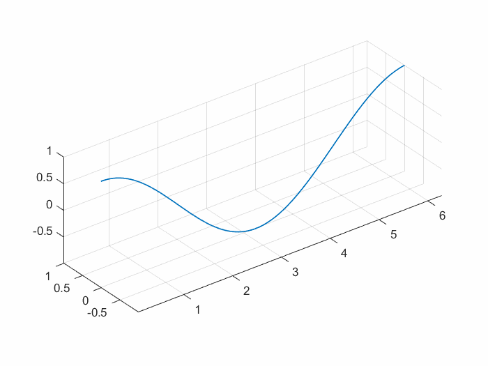
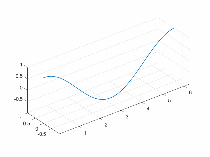
Numerical Results: Stochastic Geometrically Exact Beam


Energy performances

Numerical Results: Stochastic Wave Equation

BibTeX

@article{DLS_26,
  title={Variational Principles for Stochastic Geometrically Exact Beam: Continuous-Time Formulations and Variational Integrators},
  author={Ming-Hang, Du and Tian-Zhi, Li and Dong-Hua, Shi},
  journal={submitted},
  year={2026},
  url={https://tianzhi-li.github.io/Stochastic-Beam/}
}